您好:北京泰茂科技股份有限公司

欢迎来到泰茂医疗器械招标网

当前位置: 行业动态> 政府动态
国家医保局印发《放射检查类医疗服务价格项目立项指南(试行)》
发布时间:2024/12/12 信息来源:查看

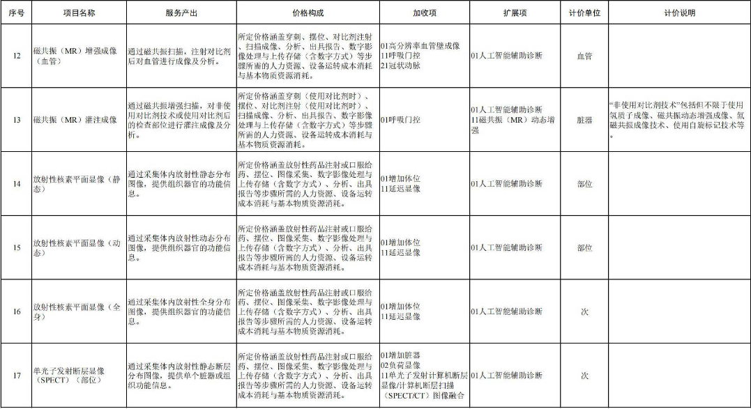
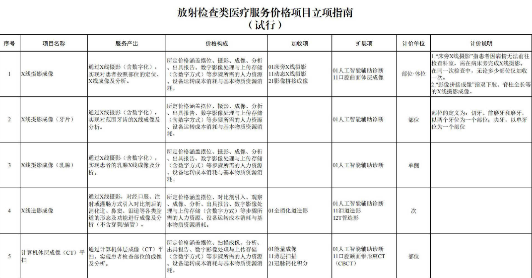
    编制说明:为贯彻落实《深化医疗服务价格改革试点方案》,推进全国医疗服务价格项目规范编制工作,按照“成熟一批、发布一批”的工作思路,近日国家医保局编制印发《放射检查类医疗服务价格项目立项指南(试行)》,参考2023年版医疗服务项目技术规范,将现行放射检查类价格项目映射整合为26项,供各省医保局参考,结合实际做好对接落实,制定全省统一的价格基准,由具有价格管理权限的统筹地区对照全省价格基准,上下浮动确定实际执行的价格水平。





电信与信息服务业务经营许可证编号:京ICP证140722号 药品医疗器械网络信息服务备案(京)网药械信息备字(2023)第00464号网络备案:京ICP备12039121号-1
京公网安备11010802045750号地址:北京市海淀区学清路9号汇智大厦B座7层 www.ylqxzb.com ©2017-2026 泰茂股份版权所有