您好:北京泰茂科技股份有限公司

欢迎来到泰茂医疗器械招标网

当前位置: 行业动态> 政府动态
飞检进行中,我们正在严查这些行为!
发布时间:2024/07/12 信息来源:查看

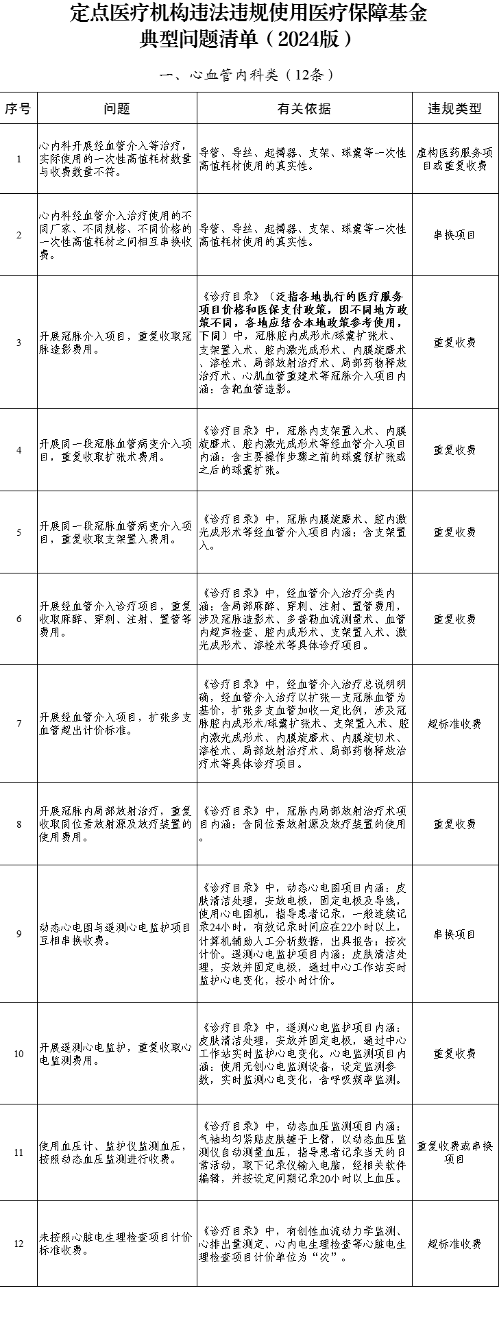
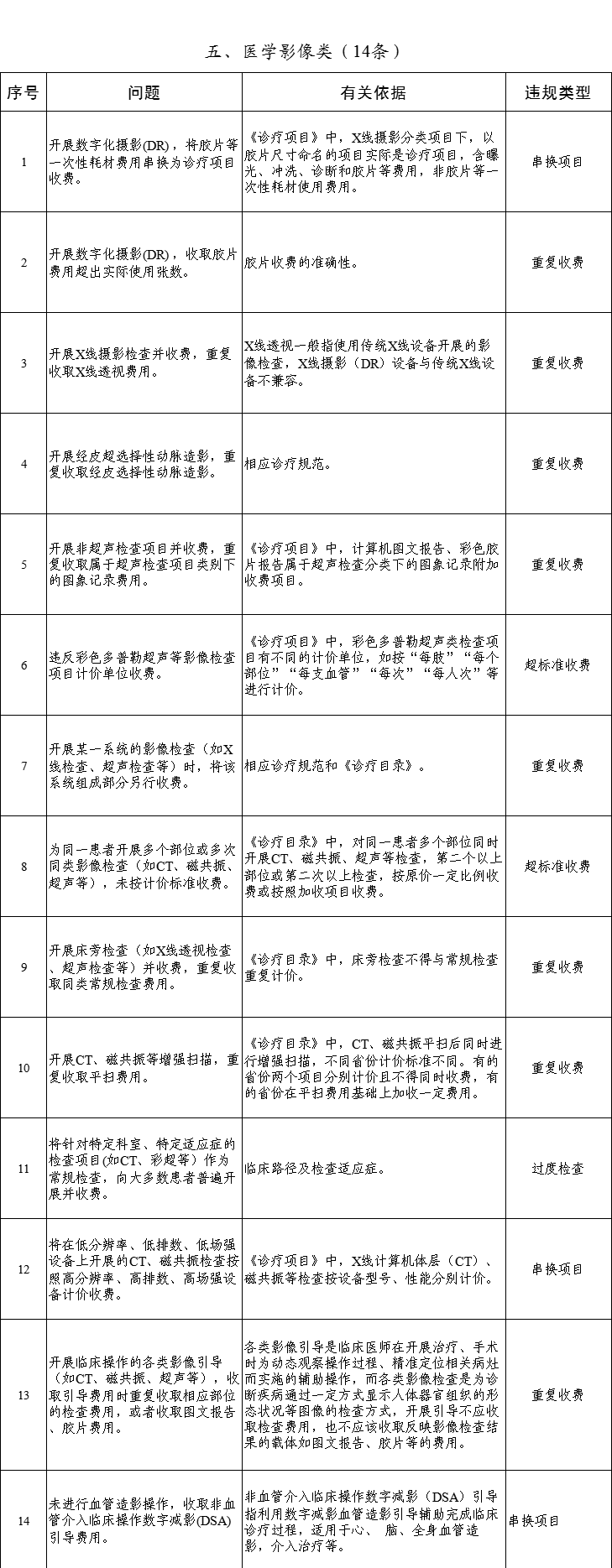
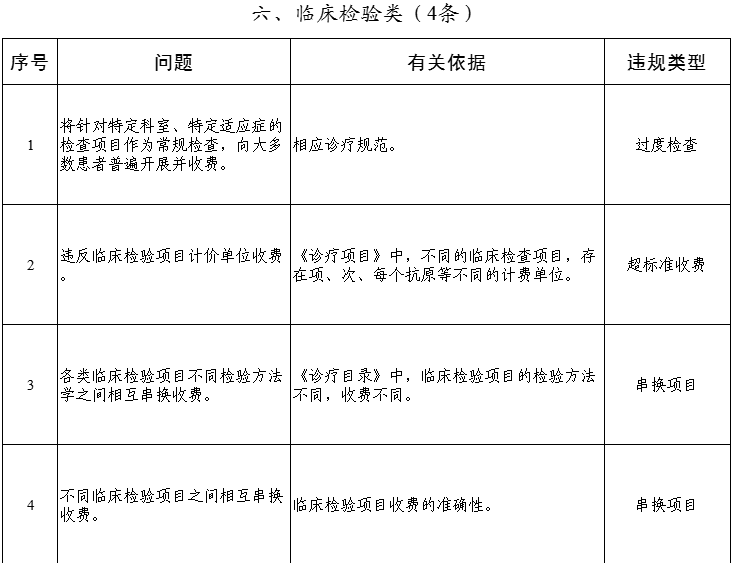
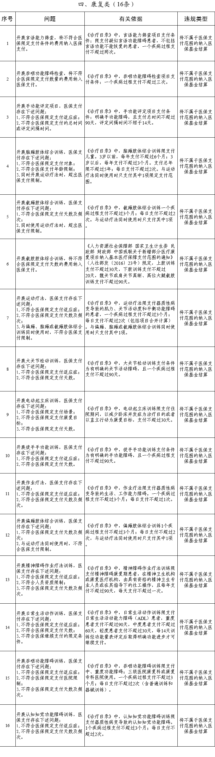
    2024年4月,国家医疗保障局联合财政部、国家卫生健康委、国家中医药局印发了《关于开展2024年医疗保障基金飞行检查工作的通知》,正式启动2024年度全国医保基金飞行检查工作,同时梳理了心血管内科、骨科、血液净化、康复、医学影像、临床检验六个领域常见的违法违规典型问题,向各地下发了《定点医疗机构违法违规使用医疗保障基金典型问题清单》,要求各省按照《问题清单》,结合本地政策,组织辖区内定点医疗机构开展自查自纠,及时主动退回违法违规使用的医保基金。

    近期,一些网友反映,一线工作的医务人员渴望知晓自查自纠问题清单详细内容,以便及时开展对照自查。现将整理的《定点医疗机构违法违规使用医疗保障基金典型问题清单》(2024版)公开发布,同时将医保基金监管相关法律法规和政策文件一并附上,供大家参考学习。



电信与信息服务业务经营许可证编号:京ICP证140722号 药品医疗器械网络信息服务备案(京)网药械信息备字(2023)第00464号网络备案:京ICP备12039121号-1
京公网安备11010802045750号地址:北京市海淀区学清路9号汇智大厦B座7层 www.ylqxzb.com ©2017-2026 泰茂股份版权所有