客服电话: 13331086973
投诉电话: 15536412493
2997489946
欢迎来到泰茂医疗器械招标网
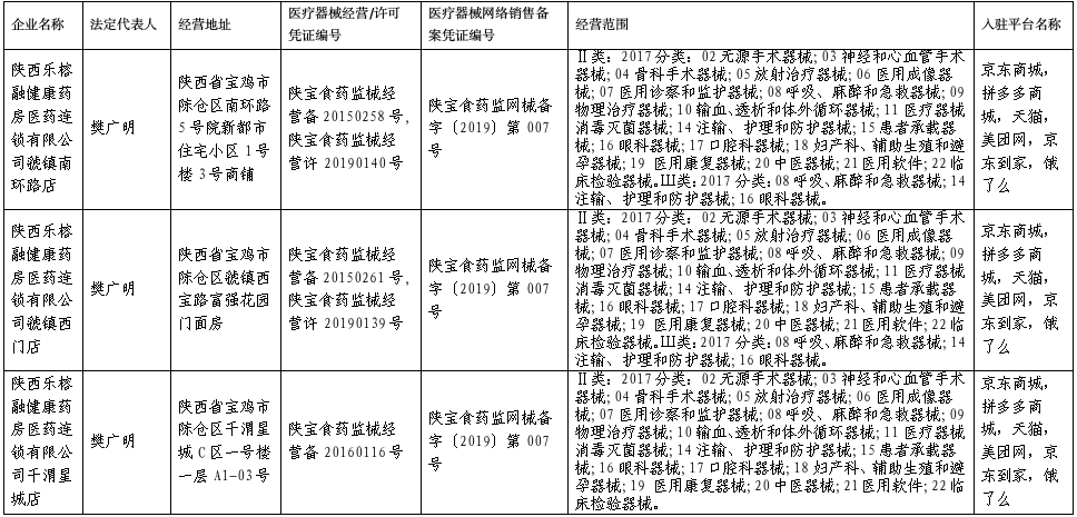
根据《医疗器械监督管理条例》《医疗器械经营监督管理办法》和《医疗器械网络销售监督管理办法》等规定,现对陕西乐榕融健康药房医药连锁有限公司虢镇南环路店等3家企业的医疗器械网络销售备案信息予以公示(首次备案)。
宝鸡市市场监督管理局
2026年1月23日
泰茂股份
华美生物
同心雁S-ERP
芜湖圣大医疗
医疗器械创新网
39健康网
医疗器械招商
药通网
虎网医药网
医疗人才网
TIMEDOO肽度
千虹医药招商网
中国制药设备网
寰熙医疗器械网
医盟网
医惠购批发商城
制药站
yeec维修网
医院招聘
OFweek仪器仪表网
医学工程在线
华夏医界网
医学猫考试宝典
医脉同道招聘
CIO在线